当前位置: 首页 > 新闻动态 > 信访要闻

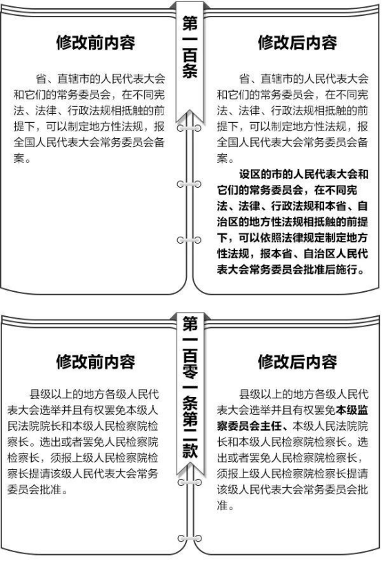
【法治信访专题】宪法修改前后内容对照表

编稿时间: 2018-05-17 来源: 人民日报